职场普通人怎样才能用好Deepseek?我们需要先了解deepseek里面的几个功能,玩明白它,然后应用于实践。
我使用了很多AI工具,掉了不少坑和走过了很多的弯路,摸索时间成本巨大,最后都不尽人意。至从deepseek问世,才觉得这款AI工具更适合我,也更适合国人的风格和使用体验。
我们可以结合deepseek写短长篇小说的方式,更能摸透这款AI工具的使用。
首先我们先要知道deepseek这个AI工具的一些功能,如“深度思考R1”模式和“V3”模式,“上传附件”的续杯模式和“联网搜索”这四个功能,只有摸透它们之间的使用方法,才能把deepseek玩明白。
“玩明白”可能太过于夸大,重要还是多实践,才能掌握其门道,但这四个功能的使用方法摸透了,至少也能算入门了。
但对于不同领域,“深度思考R1”模式和“V3”模式使用方法,它们两个之间会有不同先后的优先排序问题。
提醒一下:尤其“深度思考R1模式”和“V3模式”这两个模式,不是乱用的,也没有所谓的哪个强大哪个不够强大,其实都强大,关于这个问题,后续我会一一给大家说明。
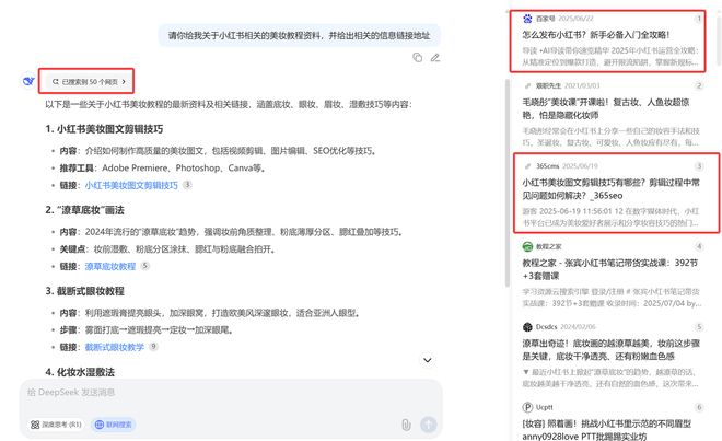
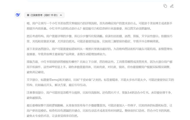
你是专业的小红书文案专家,请你给我关于一些“小红书美妆图文剪辑技巧”,并附上详细的流程步骤。
好的!作为小红书美妆领域的文案专家,我深知**视觉冲击力+精准信息传递**是爆款图文的核心。下面为你奉上超详细的美妆图文剪辑技巧和流程步骤,助你吸睛又吸粉!✨---## 小红书美妆图文核心公式**高颜值封面图 + 吸睛标题 + 结构化排版 + 干货信息点 + 精准标签 = 高互动爆款**---## 详细图文剪辑流程步骤 (以手机APP操作为主)### 第一步:拍摄与素材准备 (成功的基础!)1. **光线为王:** 务必在**自然光充足**(非直射阳光下)或光线均匀的室内拍摄。避免顶光和死亡阴影。2. **背景干净:** 纯色背景(白桌、大理石纹、莫兰迪色背景布)或整洁有美感的场景。避免杂乱。3. **设备稳定:** 使用手机支架或三脚架,保证画面不模糊。善用手机倒计时拍照或蓝牙遥控器。4. **多角度拍摄:*** **产品图:** 平铺、堆叠、手持(展示大小)、特写(包装、质地)。* **效果图:** 上妆前后对比(同一角度光线!)、妆容局部特写(眼妆、唇妆)、全脸效果(自然生动表情)。* **过程图:** 涂抹瞬间、刷具使用、晕染步骤(清晰展示手法)。* **氛围图:** 与妆容风格搭配的小道具(鲜花、咖啡杯、杂志等)。5. **拍摄技巧:*** **对焦清晰:** 点击屏幕重点部位对焦。* **善用网格线:** 启用手机相机网格线,应用三分法构图。* **展示质地:** 乳液/粉底液等可拍滴落、推开、水光/哑光效果。### 第二步:选图与初筛 (决定图文质量上限)1. **严格筛选:** 从所有照片中挑选**最清晰、光线最佳、构图最美观、最能说明问题**的几张(通常6-9张足够)。2. **核心必选:*** 1张 **“王炸”封面图** (最吸引人点进去!通常是精美妆容效果图或震撼对比图)。* 1-2张 **核心产品清晰展示图**。* 1-2张 **关键效果对比图** (Before & After 是黄金素材!)。* 1-2张 **过程/细节特写图**。* 1张 **氛围感/生活感图** (可选,增加温度)。3. **表情管理:** 如果有人像,选择表情自然、妆容展现清晰的图片。### ✂️ 第三步:图片精修与排版 (视觉吸睛关键!)**使用APP推荐:醒图 / 美图秀秀 / PicsArt / Canva(手机版)**1. **基础调整 (每张图必做):*** **亮度/曝光:** 确保画面明亮但不过曝,暗部有细节。* **对比度:** 适当增加,让画面更通透。* **锐化:** 适度增加(尤其产品细节、眼妆),让图片更清晰有质感,但避免过度出现噪点。* **高光/阴影:** 微调,平衡光比。* **色温/色调:** 保证颜色准确!美妆试色图尤其重要,避免过度滤镜导致色差。2. **针对性调色 (按需):*** **肤色调整:** 使用局部调整或HSL工具,让肤色均匀、自然、健康。避免过白或过黄。* **背景统一:** 确保所有图片背景色调、明暗基本一致,整体更和谐。* **氛围感滤镜:** **慎用!** 如使用,选择透明度低(10%-30%)、不改变核心色彩(尤其口红/眼影色)的滤镜,增加质感即可(如:醒图的“胶片”系列低透明度)。3. **细节修饰 (精益求精):*** **祛痘/祛瑕疵:** 处理明显瑕疵点,但保留皮肤自然纹理。* **磨皮:** **局部、低强度** 使用,重点在额头、脸颊等大面积区域,避开五官边缘和纹理需要清晰的地方(如眉毛、睫毛、发际线、唇纹)。* **消除笔:** 擦除背景小杂物、不整齐的边缘。4. **小红书特色排版 (核心!提升阅读效率与美感):*** **常用布局:*** **上下分屏:** 上效果图/封面,下产品/步骤/文字说明。经典清晰。* **左右分屏:** 左产品/Before,右效果/After。对比强烈。* **四宫格/九宫格:** 展示多产品、多步骤、多角度效果。信息量大。* **中心构图+四周留白:** 突出主体(如一支绝美口红),四周加文字或小图标。高级感。* **拼贴风:** 多图自由组合叠加,加边框、手绘涂鸦点缀(适合活泼、教程类)。用PicsArt更易实现。* **添加文字/标注:*** **关键信息标注:** 直接在图片上用醒目的字体、颜色(与图片主色调和谐或对比)标注产品名、色号、价格、重点步骤(如“少量多次”、“点涂”)、效果(如“水光感”、“哑光”)。**字体别太小!*** **箭头/圆圈指示:** 清晰指出图片中的重点部位(如“高光点这里”、“瑕疵遮盖位置”)。* **简短标题/金句:** 在图片显眼位置加一句吸引人的话(如“黄皮天菜!”、“一秒磨皮”)。* **添加装饰元素 (适度!):*** **统一风格的小贴纸/Emoji:** 增加趣味性(如 ✨ )。* **简约线条/边框:** 让图片更规整。* **品牌Logo/水印:** 放在角落,**不要太大太抢眼**。### 第四步:撰写文案 (信息传递与搜索引流)1. **标题 (重中之重!决定点击率):*** **包含核心关键词:** 如“干皮粉底液”、“肿眼泡眼妆”、“黄皮口红”。* **突出核心卖点/效果:** 如“遮瑕力绝了!”、“持妆12小时”、“显白2个度”。* **制造吸引点:** 用感叹号❕、提问❓、数字、emoji开头。例如:* ` 干皮救星!这粉底液妆效我吹爆!!`* `❓百元内能买到这么好用的睫毛膏? ️`* `✨3步搞定女团同款水光肌✨保姆级教程`* `黄皮必入 这支显白到发光! #显白口红`2. **正文 (清晰、有料、易读):*** **开头抓人:** 快速点明主题/痛点/惊人效果。例如:“混油皮夏天脱妆脱到哭?救我命的是它...”* **结构化表达:*** **产品介绍:** 品牌、名称、色号、核心特点(质地、味道、包装等)。* **使用感受:** 真实体验!遮瑕力、滋润度、持久度、妆效描述(哑光/水光/奶油肌)、是否卡粉浮粉等。* **适用人群/场景:** 明确适合什么肤质、肤色、季节、场合(通勤/约会/舞台)。* **教程步骤 (如为教程):** 分点简述,配合图片标注。**步骤清晰!*** **优缺点总结 (加分项):** 客观评价,增加可信度。* **购买建议/价格:** 哪里买?性价比如何?是否值得入手?* **语言风格:*** **口语化、亲切:** 像跟闺蜜聊天一样,多用“我”、“你”。* **网络感强:** 适当使用流行语(如“绝绝子”、“yyds”、“安利”、“拔草”)、emoji、感叹号。* **多用短句、分段:** 避免大段文字。合理使用换行和空格。* **突出关键词:** 用符号或emoji强调重点词。3. **添加话题 (增加曝光):*** 必带:`#美妆 #彩妆 #护肤` 等大流量基础标签。* 精准带:`#干皮粉底液 #口红试色 #眼妆教程 #新手化妆 #平价彩妆` 等与内容强相关的标签。* 蹭热点/季节:`#早八妆容 #夏日持妆 #秋冬口红` 等。* 一般3-5个核心精准标签 + 1-2个大流量标签足够,避免堆砌无关标签。### ✅ 第五步:发布前检查1. **图片顺序:** 确保图片逻辑清晰(封面→产品→过程→效果→氛围),拖动调整好顺序。2. **图片质量:** 再次确认所有图片清晰、无模糊、无过度修图痕迹、色彩准确(尤其试色图)。3. **文字检查:** 检查错别字、语病、标点符号。确认关键词、产品信息无误。4. **标签复查:** 是否精准相关?数量是否合适?5. **封面确认:** 封面图是否足够吸引人点击?在小红书信息流预览效果如何?6. **发布时间 (小技巧):** 根据目标用户活跃时间发布,通常 **工作日晚8点-11点,周末上午10点-12点、下午3点-5点** 是流量高峰,可多测试找到自己账号的最佳时间。---## 核心注意事项 & 加分技巧1. **真实性为王:** 不过度磨皮、不严重失真试色。真实分享更能建立信任,粉丝粘性更高。2. **突出核心卖点:** 一篇图文聚焦1-2个核心产品或技巧,不要贪多。信息爆炸时代,专注才能被记住。3. **利他思维:** 时刻思考“读者能从这篇图文获得什么价值?”(是省钱?避雷?学到技巧?获得灵感?)4. **保持更新频率:** 持续输出优质内容是涨粉的关键。5. **互动引导:** 在文末可以加一句引导互动的话,如:* `“你们最近最爱用的口红是哪支?快安利给我!”`* `“干皮姐妹还有哪些宝藏粉底液?评论区求分享!”`* `“觉得有用记得点赞收藏关注呀~ ”`6. **关注平台规则:** 避免违规(如导流到其他平台、过度营销、虚假宣传等)。了解最新的流量扶持政策(如视频笔记、特定线. **竖版优先:** 小红书信息流以竖版为主,图片比例建议 **3:4** 为最佳,视觉占比大,更吸引人。8. **水印处理:** 使用APP自带的无水印保存功能,或确保水印不影响美观且不遮挡关键信息。---## 总结爆款美妆图文关键点 **“一眼吸睛”的封面 + “一目了然”的排版 + “一击即中”的标题 + “一看就懂”的干货 + “一搜就有”的标签 = 流量密码!**掌握这些技巧并不断练习、优化,你的小红书美妆图文一定会越来越受欢迎!快去试试吧!祝你创作出爆款笔记!
R1模式功能生出来的结果,会有让你有意想不到的结果,往往结果会有一些彩蛋惊喜,它能深度自发联想,会自主思考,想象力特别好,以至于这样的效果,很多人就会误以为“深度思考R1模式”会比“V3模式”更加强大。
V3模式”恰恰能弥补这个“深度思考R1模式”的缺点。我认为这两个模式真算是天作之合。
你是专业的小红书文案专家,请你给我关于一些“小红书美妆图文剪辑技巧”,并附上详细的流程步骤。
【爆款秘籍】0基础也能秒变美妆博主!5步get小红书高级感图文剪辑✨为什么你的美妆笔记没人看?可能是封面和排版不够吸睛!今天手把手教你用手机轻松剪出“高互动”美妆图文,新手必码!---** 所需工具**▪️ 手机APP:醒图/美图秀秀(调色)+ 剪映(拼图)▪️ 设备:手机原相机后置拍摄(清晰度关键!)---** 超详细剪辑步骤****1️⃣ 原图拍摄——质感是王道!**▪️ **光线**:自然光>环形灯,避免顶光拍出油光▪️ **背景**:纯色背景布/大理石纹路(拼XX搜“ins风背景纸”)▪️ **角度**:眼妆→手机俯拍45°,口红→平视微侧**2️⃣ 醒图调色——一键冷白皮参数**▪️ 滤镜:原生+50▪️ 光感+20 / 对比度-10 / 饱和度+5▪️ 局部调整:提亮面部(亮度+15,结构-5)⚠️ 重点:HSL里橙色饱和度-10,秒去黄气!**3️⃣ 拼图排版——3招抓住眼球**▪️ **对比图**:用剪映“对比拼图”模板(左素颜右妆后)▪️ **步骤分解**:同一角度拼4宫格,加箭头/文字标注▪️ **色系统一**:所有图片用同一个滤镜,推荐“醒春”**4️⃣ 加字技巧——信息秒get**▪️ 标题字体:美图秀秀“黄油体”+描边效果▪️ 重点色:用口红同色系标注价格/色号(例:MAC#316→用砖红色高光)▪️ 小字备注:字号12,透明度70%,不挡产品**5️⃣ 封面心机——3秒停留法则**▪️ 首图必须带文字!推荐模板:“黄黑皮天菜!这腮红显白到报警‼️”“被追着问的伪素颜眼妆!手残党闭眼画”▪️ 加“小红书封面”贴纸(搜:红色虚线框)---** 爆款要素 checklist**✅ 前3张图必须有产品特写+效果对比✅ 文案前20字带关键词:#早八妆容 #黄皮口红✅ 结尾抛互动:“你们最爱用哪盘眼影? ”案例参考(右滑看成品图 )P2:清透底妆对比图调色示范P3:高点击率封面排版公式#美妆教程 #图文排版 #新手博主 #剪辑技巧下期想学什么?→ 视频剪辑技巧?→ 低成本打光教程?留言区揪3人免费帮改封面!
V3模式虽然生成的信息没有你想象的那么完美,比较机械化,但稳定性较好。相比天马行空似的R1模式,V3模式比较死板,但较精准,你叫它生成什么就给你生成什么。这个模式就非常符合做一些复杂的执行任务了。
V3模式”进行发问,再回过头来利用“R1模式”进行润色提问,两者互补来使用,才能体现deepseek的强大之处。
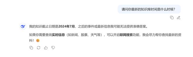
我们可以先抛给它一个提示词,来看这个deepseek最新的知识库是什么时候的。
图灵奖得主:全球500强超算榜单已没有中国超算,但据说中国达到了顶尖水平
歌手马頔发文想收版权费了,网友:别收,因为爷们儿要脸;早前其“爷们儿要脸”梗火遍全网
2-3坠落!4-2崛起!英超最新积分榜:曼联反超利物浦,2-8名差3分
华为再创辉煌:Pura 80 Ultra与GT 6 Pro,入选年度最佳发明!
《编码物候》展览开幕 北京时代美术馆以科学艺术解读数字与生物交织的宇宙节律
地址:海南省海口市玉沙路凯发科技园107号 电话:020-1376-3072 手机:159-17531382
Copyright © 2025-2028 K8凯发有限公司 版权所有 非商用版本 ICP备案编号:粤ICP备19968013
